30.11.2025
Устройство для репозиции костных фрагментов костей голени при внеочаговом остесинтезе
Для первичной репозиции переломов костей голени в настоящее время применяются различные устройства - от различных шин и аппаратов до ортопедических столов
Введение
Одной из наиболее часто встречаемых локализаций повреждений опорно-двигательной системы является сегмент голени. Используемые на сегодняшний день методы репозиции отломков в дооперационном периоде, дороги, громоздки, трудоемки и малоэффективны. В зависимости от особенностей характера перелома костей голени широко используются различные виды остеосинтеза [1, с.258; 2, с.129], среди которых наибольшей популярностью пользуется чрескостный остеосинтез. При этом, для удобства наложения аппарата внешней фиксации на голень, во многих случаях необходимо привлечение большего числа помощников, обеспечивающих устранение грубого смещения отломков и удержание конечности. В литературе имеются указания на использование для репозиции и фиксации отломков костей голени перед операцией остеосинтеза ортопедического стола [3, с.154], вспомогательных аппаратов, шин и подставок [4, с.83; 5, с.23].
Так например известна шина для скелетного вытяжения при переломах костей голени [6, с.56], содержащая ложемент голени с подстопником, и узел дистракции, включающий чрескостные элементы. Ложемент голени выполнен в виде двух вертикальных трубчатых стоек, снабженных ремнями, и связанных скобами. В верхней части каждой стойки имеются отверстия, в нижней - продольный паз и упор. Узел дистракции содержит два чрескостных элемента в виде спиц и две пары фиксаторов спиц, причем одна спица расположена в отверстиях стоек, а другая в продольных пазах. Каждый фиксатор спицы состоит из накладки на стойку с корпусом, имеющим два взаимно перпендикулярных отверстия, одно из которых - для спицы, а другое для зажимного болта, причем пара фиксаторов, установленных на спице, расположенной в продольных пазах, связана стяжками с упорами с возможностью натяга.
Однако известная шина имеет ограниченные возможности репозиции и фиксации переломов голени при различных смещениях отломков относительно трех взаимно перпендикулярных плоскостей.
Некоторыми ортопедами также применяется винтовой растягивающий аппарат Беллера [7, с.352], который обеспечивает удобство при выполнении репозиции и наложения аппарата внеочаговой фиксации. В то время, когда было предложено это устройство, аппараты внешней фиксации еще широко не применялись, а это устройство использовалось для репозиции стабильных переломов костей голени с последующим наложением гипсовой повязки.
В данном устройстве первичная репозиция отломков производится путем вытяжения за спицу, фиксированную на скобе для скелетного вытяжения, проведенную через пяточную кость.
Тракцию осуществляют перемещением скобы с помощью винтового устройства, противоупором при этом служит П-образная рама, фиксирующая бедро. Однако данное устройство имеет ряд недостатков:
В связи с отсутствием горизонтальной верхней рамы, при дистракции фрагментов костей голени, происходит деформация разомкнутой конструкции, что не позволяет выполнить полноценную репозицию;
Без дополнительных устройств невозможна рентгенография без нарушения правил асептики;
Вытяжение за спицу травматично, что при дистракции веден к формированию костной раны, в послеоперационном периоде ранняя нагрузка на конечность невозможна из-за болевого синдрома что неприменимо у детей;
Определенные неудобства при устранении ротационного смещения восстановление биомеханической оси конечности при устранении ротационного смещения фрагменты не удерживаются в отрепонированном положении за счет сохранения ротационной подвижности стопы, так как у скобы имеется только один элемент фиксации.
Целью нашего исследования явилась разработка конструкции устройства для репозиции костных фрагментов костей голени при внеочаговом остеосинтезе, обеспечивающей улучшение качества репозиции отломков и увеличение стабильности перелома после репозиции, при меньших затратах времени.
Разработанной устройство для репозиции костных фрагментов костей голени при внеочаговом остеосинтезе содержит горизонтальную раздвижную раму с поперечной перемычкой, по неразъемным сторонам которой установлены, неподвижно и перпендикулярно ей, подколенный упор, и узел дистракции с узлом крепления стопы. Подколенный упор выполнен в виде двух вертикальных, трубчатых стоек, соединенных между собой горизонтальной перекладиной, с возможностью перемещения по ним, на концах которой неподвижно, и перпендикулярно ей, установлены втулки, содержащие винт на боковой поверхности. Узел дистракции с узлом крепления стопы размещены в верхней части вертикальной П-образной трубчатой рамы. Узел крепления стопы выполнен раздвижным, содержит подстопник и подпятник, оснащенный задником, при этом направляющие, неподвижно закрепленные в пазах вдоль боковых сторон подстоп- ника, установлены в пазах ответной формы
подпятника, с возможностью перемещения. Подошвенная часть подпятника неподвижно соединена осью с крышкой фиксирующего элемента, в виде полого цилиндра. В корпусе упомянутого фиксирующего элемента продольно размещен конец резьбовой оси узла дистракции, выступающая часть которого выполнена ограненной 32 гранями. Корпус и крышка фиксирующего элемента соединены винтами, установленными на торце крышки, на боковой поверхности которой размещен фиксирующий винт. На резьбовой оси узла дистракции, содержащей лыску, установлен продольный, симметричный, трубчатый элемент, центральная трубка которого неподвижно соединена с двумя боковыми трубками, оси которых параллельны оси центральной, расположены с ней в одной плоскости, по разные стороны от нее, и на одинаковом расстоянии. Внутренний, гладкий диаметр центральной трубки соответствует диаметру и конфигурации упомянутой резьбовой оси с лыской, на которой размещена ручка управления дистракционным узлом, оснащенная внутренней резьбой. Упомянутые боковые трубки трубчатого элемента установлены на направляющих, проксимальные концы которых оснащены втулками, закрепленными на них неподвижно, и перпендикулярно им, содержат винт на боковой поверхности для фиксации на вертикальной П-образной трубчатой раме. В нижней части вертикальной П-образной трубчатой рамы установлена продольная раздвижная рама для рентгенологического столика. Эта рама образована продольными раздвижными штангами, неподвижно соединенными с поперечными штангами, и имеет возможность перемещений по стойкам П-об- разной трубчатой рамы с помощью трубчатых тройников, оснащенных винтами на боковой поверхности. На каждой из частей одной из продольных штанг, размещено, с возможностью перемещений, по фиксирующей скобе.
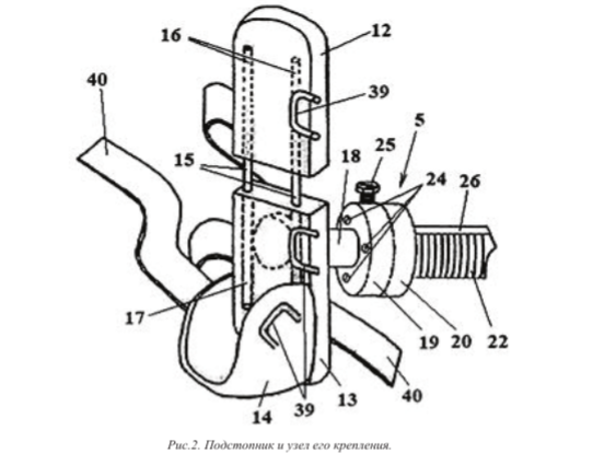
Подстопник и подпятник выполнены из полимерного материала.
По боковым сторонам подстопник, подпятник и задник, оснащены выступающими скобами для крепежных ремней.
Выполнение подколенного упора в виде двух вертикальных, трубчатых стоек, соединенных между собой горизонтальной перекладиной, с возможностью перемещения по вертикальным стойкам, обеспечивает удержание конечности пациента любого роста на уровне коленного сустава при создании дистракции между отломками костей голени.
Размещение узла дистракции с узлом крепления стопы в верхней части вертикальной П-образ- ной трубчатой рамы обеспечивает фиксацию голени на уровне коленного сустава для выполнения дистракции между отломками большеберцовой кости, и осуществления устранения смещения их по длине.
Выполнение узла крепления стопы раздвижным, содержащим подстопник и подпятник с направляющими, неподвижно закрепленными в пазах вдоль боковых сторон подстопника, и установленными в пазах ответной формы подпятника, с
Sciences of Europe # 165, (2025) возможностью перемещения, обеспечивает возможность использования устройства для пациентов различных возрастных групп с разными размерами стоп.
Оснащение узла крепления стопы задником необходимо для прочной фиксации заднего отдела стопы при дистракции.
Неподвижное соединение осью подошвенной части подпятника с крышкой фиксирующего элемента, в виде полого цилиндра, в корпусе которого продольно размещен конец резьбовой оси узла дистракции, выступающая часть которого выполнена ограненной 32 гранями, и обеспечивает ротационный поворот стопы на угол, кратный 11°25', что позволяет устранить ротационное смещение фрагментов кости путем установки голени по ее биомеханической оси - линии, соединяющей промежуток между первым и вторым пальцем стопы и середину надколенника.
Фиксирующий винт на боковой поверхности крышки корпуса фиксирующего элемента обеспечивает фиксацию устраненного ротационного смещения фрагментов кости.
Выполнение внутренней поверхности центральной трубки гладкой, соответствующей диаметру и конфигурации резьбовой оси узла дистракции, размещение на этой оси ручки управления дистракционным узлом, оснащенной внутренней резьбой, обеспечивает преобразование вращательного движения ручки управления в поступательное движение резьбовой оси для создания дистракционных усилий на сегменте конечности.
Дистракционный узел в виде продольного, симметричного, трубчатого элемента, центральная трубка которого неподвижно соединена с двумя боковыми трубками, оси которых параллельны оси центральной, расположены с ней в одной плоскости, по разные стороны от нее, на одинаковом расстоянии, установлены на направляющих, проксимальные концы которых оснащены втулками, закрепленными на них неподвижно, и перпендикулярно им, обеспечивает перемещение узла крепления стопы без перекосов.
Винт на боковой поверхности втулок для фиксации на вертикальной П-образной трубчатой раме обеспечивает установку узла дистракции с узлом крепления стопы на необходимом уровне высоты при различных возрастных длинах сегментов конечности.
Установка в нижней части вертикальной П-об- разной трубчатой рамы продольной раздвижной рама для рентгенологического столика обеспечивает выполнение интраоперационных рентгеновских снимков в боковой проекции пациентов разного возраста, с конечностями разной длины.
Выполнение подстопника и подпятника из полимерного материала снижает вес конструкции.
Оснащение по боковым сторонам подстопника, подпятника и задника выступающими скобами для крепежных ремней, обеспечивает надежную фиксацию стопы во время репозиции.
Конструкцию устройства поясняют иллюстрации, где:
На Рис.1 - приведен общий вид устройства;

На Рис.3 - показан фиксирующий элемент в разобранном виде.
Устройство для репозиции костных фрагментов костей голени при внеочаговом остеосинтезе содержит горизонтальную раздвижную раму 1 с поперечной перемычкой, оснащенной винтами 2. По неразъемным сторонам рамы 1 установлены, неподвижно и перпендикулярно ей, подколенный упор 3, узел дистракции 4, и фиксирующий элемент 5, с узлом крепления стопы 6. Подколенный упор 3 выполнен в виде двух вертикальных, трубчатых стоек 7, соединенных между собой горизонтальной перекладиной 8, с возможностью перемещения по ним, на концах которой неподвижно, и перпендикулярно ей, установлены втулки 9, содержащие на боковой поверхности винт 10. Узел дистракции 4 и фиксирующий элемент 5, с узлом крепления стопы 6, размещены в верхней части вертикальной П-образной трубчатой рамы 11. Узел крепления стопы 6 выполнен раздвижным, содержит подстопник 12 и подпятник 13, оснащенный задником 14, при этом направляющие 15, неподвижно закрепленные в пазах 16 вдоль боковых сторон подстопника 12, установлены в пазах 17 ответной формы подпятника 13, с возможностью перемещения.
Подошвенная часть подпятника 13 неподвижно соединена осью 18 с крышкой 19 фиксирующего элемента 5, в виде полого цилиндра. В корпусе 20, упомянутого фиксирующего элемента 5, продольно размещен конец 21 резьбовой оси 22 узла дистракции 4, выступающая часть 23 которого, выполнена ограненной 32 гранями. Корпус 20 и крышка 19 фиксирующего элемента 5 соединены винтами 24, установленными на торце крышки 19, на боковой поверхности которой размещен фиксирующий винт 25, для фиксации стопы в необходимом положении. На резьбовой оси 22 узла дистракции 4, содержащей лыску 26, установлен продольный, симметричный, трубчатый элемент 27, центральная трубка которого неподвижно соединена с двумя боковыми трубками, оси которых параллельны оси центральной, расположены с ней в одной плоскости, по разные стороны от нее, и на одинаковом расстоянии. Внутренний, гладкий диаметр центральной трубки трубчатого элемента 27 соответствует диаметру и конфигурации упомянутой резьбовой оси 22 с лыской 26, на которой размещена ручка управления 28 узла дистракции 4, оснащенная внутренней резьбой. Упомянутые боковые трубки трубчатого элемента 27 установлены на направляющих 29, проксимальные концы которых оснащены втулками 30, закрепленными на них неподвижно, и перпендикулярно им, и содержат винт 31 на боковой поверхности для фиксации на вертикальной П-образной трубчатой раме 11. В нижней части вертикальной П-образной трубчатой рамы 11 установлена продольная раздвижная рама для рентгенологического столика. Эта рама образована продольными раздвижными штангами 32, оснащенными винтами 33, неподвижно соединенными с поперечными штангами 34, и имеет возможность перемещений по стойкам П-образной трубчатой рамы с помощью трубчатых тройников 35, оснащенных винтами 36 на боковой поверхности. На каждой из частей одной из продольных штанг 32, размещено, с возможностью перемещений, по фиксирующей скобе 37, снащенных винтами 38.
По боковым сторонам подстопника 12, подпятника 13 и задника 14 закреплены выступающие скобы 39 для крепежных ремней 40.
Работу устройства осуществляют следующим образом.
После общего обезболивания, и снятия транспортной иммобилизации, поврежденную конечность размещают на устройстве для репозиции костных фрагментов костей голени при внеочаговом остеосинтезе таким образом, чтобы коленный сустав, согнутый под углом, располагался на подколенном упоре 3. Стопу пациента помещают в узел крепления стопы 6, для чего подстопник 12 и подпятник 13 раздвигают по направляющим 15 до размера стопы пациента. Уложенную стопу затягивают с помощью крепежных ремней 40, закрепленных в выступающих скобах 39, установленных по боковым сторонам подстопника 12, подпятника 13, и на заднике 14. Предварительную дистракцию между подколенным упором 3 и узлом крепления стопы 6 осуществляют с помощью горизонтальной раздвижной рамы 1 и продольных раздвижных
штанг 32 для рентгенологического столика, с последующей фиксацией дистракционного усилия винтами 2 и 33, соответственно.
Производят предварительное устранение ротационного смещения. Для этого расслабляют винт фиксирующего элемента 25, и поворачивают стопу таким образом, чтобы промежуток между первым и вторым пальцами стопы и середина надколенника находились на одном уровне. Достигнутое положение стопы фиксируют винтом 25 фиксирующего элемента 5, при этом конец винта 25 упирается в одну из граней на выступающей части 23 конца 21 резьбовой оси 22 узла дистракции 4, предотвращая любую ротацию. Угол между соседними гранями на выступающей части 23 конца 21, составляет 11°25', что достаточно для устранения ротационного смещения, т.к. угол ротационного смещения может составлять до 40°.
Производят рентгенографию поврежденного сегмента конечности в двух проекциях.
Кассету для рентгенографии в прямой проекции оборачивают стерильной простыней, и укладывают на нижнюю горизонтальную раздвижную раму 1, а для производства снимка в боковой проекции используют штанги 32 для рентгенологического столика. По снимкам определяют величины окончательной дистракции и торсионного смещения. Окончательное устранение смещения отломков кости по длине осуществляют перемещением ручки управления 28 узла дистракции 4 по резьбовой оси 22 с лыской 26. При этом вращательное движение ручки управления 28 преобразуется в поступательное движение трубчатого элемента 27, внутренний, гладкий диаметр центральной трубки которого соответствует диаметру, и конфигурации, упомянутой резьбовой оси 22 с лыской 26. Докоррекцию ротационного смещения производят, ослабляя фиксирующий винт 25 элемента фиксации 5. Стопу доворачивают в необходимом направлении, кнутри или кнаружи, и окончательно фиксируют положение винтом 25. Время наложение аппарата внешней фиксации составляет 20-30 минут.
Литература
Девятов А. А. Чрескостный остеосинтез. - Кишинев: Штиинца, 1990.
Дьячкова Г.В., Попова Л.А., Карасев А.Г. Эффективность метода чрескостного остеосинтеза по Илизарову при лечении множественных переломов костей голени // Дистракционный остеосинтез в клинике и эксперименте: сб. научных трудов. - Курган, 1988.
Казарезов М.В., Бауэр И.В., Королева А.М. Травматология, ортопедия и восстановительная хирургия. - Новосибирск, 2001.
Ключевский В.В. Скелетное вытяжение. - Ленинград: Медицина, 1991.
Рожинский М.М., Максимов А.А. Лечение переломов костей. - Фрунзе: Кыргызстан, 1989.
Патент РФ N 2066158, A61F 5/058, // Бюл. - 1995. - N 25.
А.В. Каплан. Повреждение костей и суставов. - М.: Медицина, 1979.
Автор:Скворцов А.П. - Доктор медицинских наук Государственное автономное учреждение здравоохранения «Республиканская клиническая больница Министерства здравоохранения Республики Татарстан»
Андреев П.С. Кандидат медицинских наук Государственное автономное учреждение здравоохранения «Детская республиканская клиническая больница Министерства здравоохранения Республики Татарстан»
Хабибьянов Р.Я. Доктор медицинских наук Государственное автономное учреждение здравоохранения «Республиканская клиническая больница Министерства здравоохранения Республики Татарстан»
Малеев М.В.- Кандидат физико-математических наук Государственное автономное учреждение здравоохранения «Республиканская клиническая больница Министерства Здравоохранения Республики Татарстан
Теги: переломы костей голени
234567 Начало активности (дата): 30.11.2025
234567 Кем создан (ID): 989
234567 Ключевые слова: переломы костей голени, хирургическое лечение, устройства для первичной репозиции
12354567899
Похожие статьи
Переломы пяточной костиРентген на дому 8 495 22 555 6 8
Нервно-мышечный сколиоз
Опыт минимальноинвазивного накостного остеосинтеза переломов дистального отдела костей голени
Минно-взрывная травма коленного сустава с повреждением подколенной артерии


